Hardware

1mb Memory Mapper

Port Extender

Multiple DMA Selector

8-bit IDE/ATA Interface

16-bit IDE/ATA Interface

Schematic for the Micro/Elf

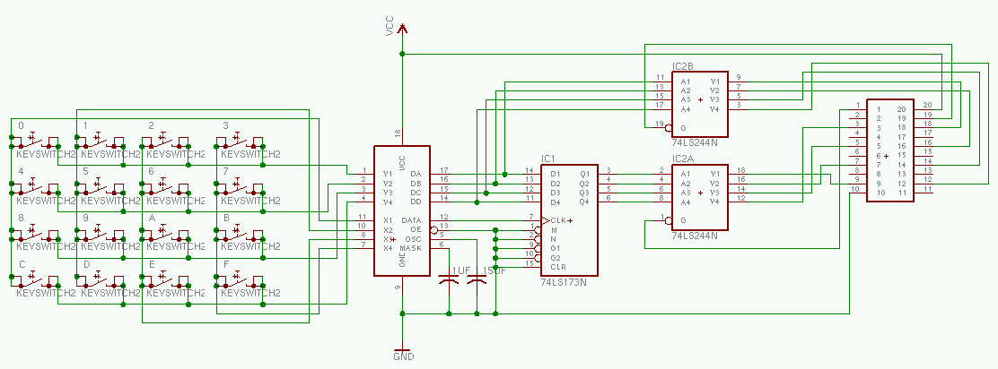
Schematic for hex keypad expansion

Schematic for expansion card

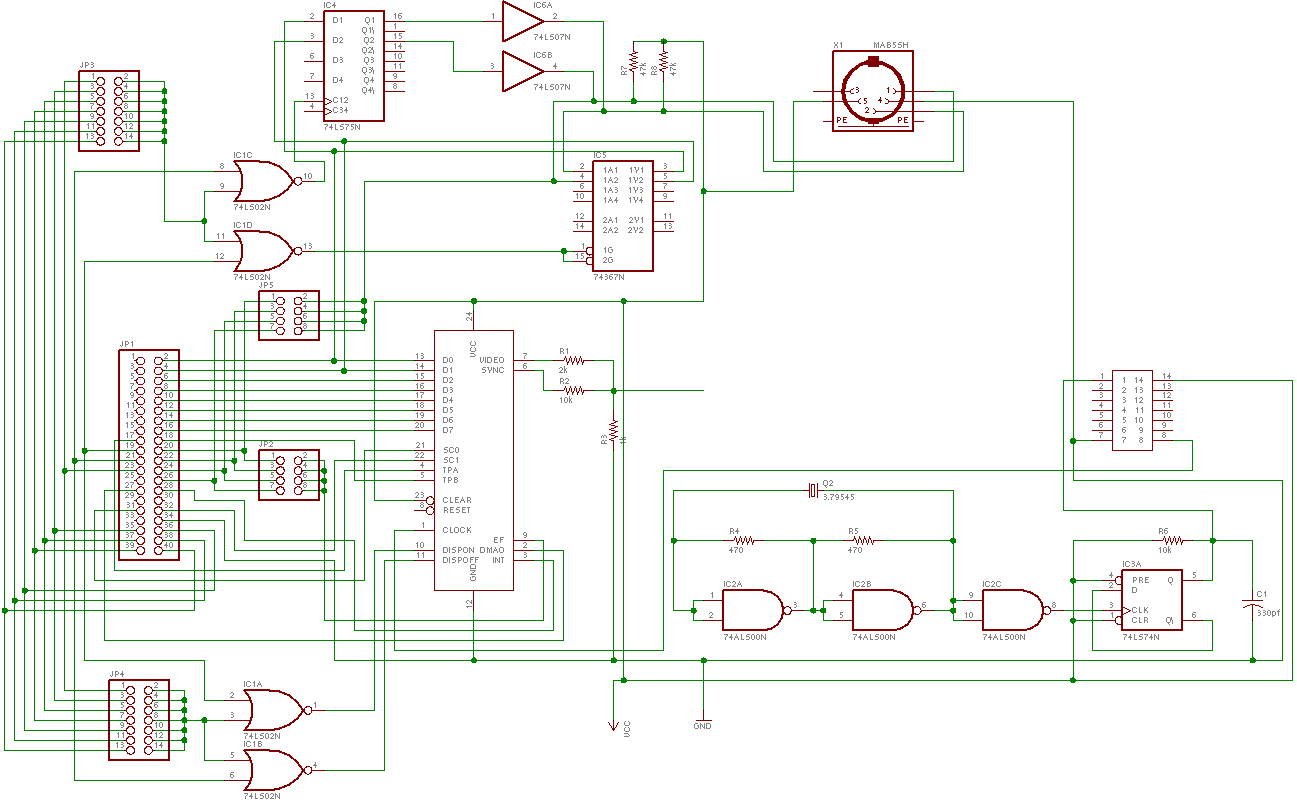
Schematic for Video/Keyboard expansion - This requires version 2 of the expansion bus

Pico/Elf - The Pico/Elf is a Micro/Elf derivative. By eliminating the displays and switches (as well as associated circuitry), i have been able to add the IDE, Serial port, and Eprom socket. Circuitry has been added to allow the computer to boot from rom by swapping 32k banks until the upper 32k is accessed. This machine also includes the Version 2 Micro/Elf expansion connector. This is an excellent small comptuer for running Elf/OS

Pico/Elf V2 - The Pico/Elf V2 is a redesign of the Pico/Elf. 2 changes were made, first the serial circuits were replaced with a max232 which allows the Pico/Elf to run from a single +5v supply. I have also added the decoupling capacitors to the board, thus no longer needing sockets with built in capacitors, This should make the Pico/Elf cheaper to build.

Display board for Pico/Elf V2, by Bob from STG
This adds 2 hex displays on port 4.

TMS9118/9918 Color Board - This board adds 256x192 color graphics to an elf computer. This chip uses its own video memory and does not require any CPU cycles during video frames. Many thanks to Richard for helping me to get this board running! This board also includes the interface to connect to PC style keyboards.

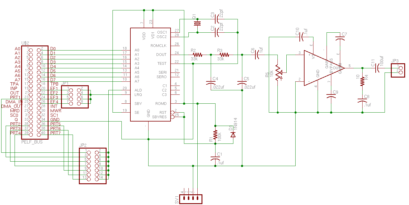
Voice Synthesizer

Schematic to attach a SP0256-AL2 Voice synthesizer chip to a Micr/Elf or Pico/Elf

512k Memory expansion This circuit allows easy addition of page switched memory to an Elf computer. This circuit is a 512k memory expansion, pages are swapped in 16k blocks and are mapped from 8000h-BFFFh. By increasing the latch to 8 bits it would be possible to add up to 4mb of ram.
This expansion is designed to plug into a 27c256 EPROM socket, moving the rom onto the expansion board (although only the top 16k of the rom would be readable). The only modification to the Elf woulg be to attach MRD to pin1 of the socket (normally the VPP of the EPROM).