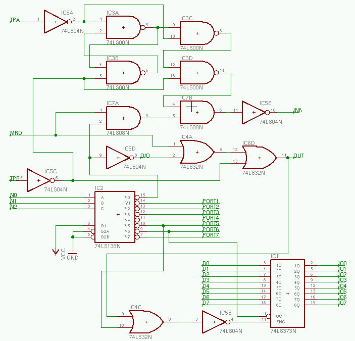
This circuit provides the means to add up to 256 additional I/O ports to and Elf computer. Two of the original N ports are used to access the new ports.
Port 5 is used to select an extended port. Port 6 is then used to read/write the extended port.
| MRD | MRD signal from the 1802 processor |
| N0-N1 | These are the N lines from the 1802 |
| D0-D7 | These are the data bus lines from the 1802 |
| INP | This signal will be low when the cpu performs any INP instruction |
| OUT | This signal will be low when the cpu performs any OUT instruction |
| PORT1-PORT7 | These are active low signals that are decoded from the N lines |
| IO0-IO7 | These are the extended I/O address lines |