16-Bit IDE/ATA Interface

This circuit provides a 16-bit interface to IDE/ATA devices.

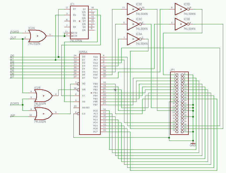
This circuit is utilized by selecting an 8255 port by writing port2 and then reading/writing the selected 8255 port on port 3. PB of the 8255 provides the low 8 bits to the IDE device, while PC provides the high 8 bits.

PA provides the control signals for the IDE bus as follows:
Bit Function
0 IDE Bus A0
1 IDE Bus A1
2 IDE Bus A2
3 IDE Bus CS0 (inverted)
4 IDE Bus CS1 (inverted)
5 IDE Bus WR (inverted)
6 IDE Bus RD (inverted)
7 IDE Bus Reset (inverted)
The reason for the inversions are because the 8255 will bring bits to 0 during mode changes.

See the Port Extender schematic to see how Port2, Port3, Inp, and Out are derived

Note: This circuit is a work in progress and has not been tested in either real hardware or simulation